Markers on the Common Platform
Brief:
Overview of Project:
The CPP is exploring the effectiveness of markers and flags on cases and people as a method of driving specific outcomes; namely:
To prompt staff behaviours or procedures such as expediting cases, employing protective measures in court, or writing letters to victims
To obtain statistics and management information on crime and trends
Our scope is to develop digital solutions that will reduce the manual admin burden on the CPS and enable lawyers, court clerks, and other CPS/HMCTS staff to provide compassionate and personal service to victims and witnesses. We’ll also look at how to create reliable, structured data to support the CPS's statistical needs for planning and policy-making.
On the Common Platform Judicial Service user should be able to gauge the urgency and importance of a particular case based on the markers provided on each case at various points of their journey to complete a specific task on the common platform.
Project requirements:
Users (To create, view and update reference data set for case/ person markers): Privileged Users/ System Admin
Users (Read only): 3rd party HMCTS users (CPS, NPP, PECS, Judges, etc.), Judiciary, Ushers, Listing Officer
Where Markers are referred to, this will include both Descriptive (MI) and Procedural
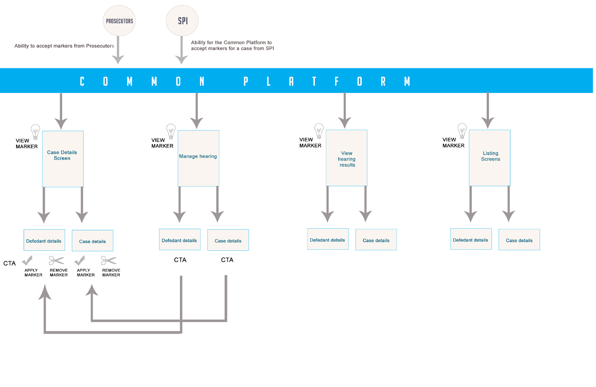
The ability for the Common Platform to accept markers for a case from SPI
The ability for a user to apply a marker at the 'case' level
The ability for a user to apply a marker at the 'person' level. i.e.
Defendant, witness, victim Ability to view the marker on the following screens on the Common Platform:
As part of CPS, charging lawyers can update the case markers, once they have reviewed the case details and can send the case back to the Police with a case review decision.
Physical markers: There were little stickers that were physically added to the cover of the physical files to highlight the need for urgent attention.
Diagram explaining the project
Common platform overview
Needs for markers: Report based on user research findings - UX review
Requirements:
Where Markers are referred to, this will include both Descriptive (MI) and Procedural
Where Markers are referred to, this will include both Descriptive (MI) and Procedural
1. Ability for the Common Platform to accept markers for a case from SPI
2. Ability for a user to apply a marker at the case level
3. Ability for a user to apply a marker at the 'person' level. i.e. Defendant
4. Ability to view the marker on the following screens on the Common Platform:
a. Listing screens
b. Case Details (Case at a Glance)
c. Manage hearing
d. View Hearing Results (Magic Window)
5. Ability for a user to update markers at the Case and Defendant level
1. Ability for the Common Platform to accept markers for a case from SPI
2. Ability for a user to apply a marker at the case level
3. Ability for a user to apply a marker at the 'person' level. i.e. Defendant
4. Ability to view the marker on the following screens on the Common Platform:
a. Listing screens
b. Case Details (Case at a Glance)
c. Manage hearing
d. View Hearing Results (Magic Window)
5. Ability for a user to update markers at the Case and Defendant level
Additional tasks required: BPOs to review the list of markers provided by CJSE data standards
Clarifications:
As part of CPS, charging lawyers will have the ability to update the case markers, once they have reviewed the case details and can send the case back to the Police with a case review decision.
Takeaways for UX design from research
Marker application and removal facilities at different stages so that if missed out earlier they can be applied.
Since markers are important and some vital information might be missed it would be useful to have a warning window before saving the case detail page not just the markers section on case detail pages - marker alerts
Since markers are important and some vital information might be missed it would be useful to have a warning window before saving the case detail page not just the markers section on case detail pages - marker alerts
Type: Personal
Marker: Youth
Problem: information can surface later impacting listing and resulting activities
Solution: information needs to be flagged up a lot sooner
Marker: Youth
Problem: information can surface later impacting listing and resulting activities
Solution: information needs to be flagged up a lot sooner
----------------------------------------------------------------------------------------------------
Type: Personal
Marker: Youth
Problem: Impacts everything from listing to arranging support for an offender. It has implications for reporting restrictions.
Solution: Youth and child markers could be automatically applied on entry of their birthdate in the system so that it’s automatic and it’s not missed out
Marker: Youth
Problem: Impacts everything from listing to arranging support for an offender. It has implications for reporting restrictions.
Solution: Youth and child markers could be automatically applied on entry of their birthdate in the system so that it’s automatic and it’s not missed out
-------------------------------------------------------------------------------------------------------------------
Type: Personal
Marker: Child / Child Abuse / Child 10-17 / Child up to 10
Problem: These cases are fast-tracked and given priority, especially in Listing activities.
Solution: It would be useful to have an automatic flag on the children particularly a child witness up to 10 particularly because we’ve got to expedite the hearing. Again consider the automatic application of markers based on the witness or defendant’s age.
Marker: Child / Child Abuse / Child 10-17 / Child up to 10
Problem: These cases are fast-tracked and given priority, especially in Listing activities.
Solution: It would be useful to have an automatic flag on the children particularly a child witness up to 10 particularly because we’ve got to expedite the hearing. Again consider the automatic application of markers based on the witness or defendant’s age.
-------------------------------------------------------------------------------------------------------------------
Type: Case
Marker: Fatality
Problem: These cases are fast-tracked and given priority, especially in Listing activities.
Marker: Fatality
Problem: These cases are fast-tracked and given priority, especially in Listing activities.
Solution: markers need fast tracking because fatality markers might be useful
-------------------------------------------------------------------------------------------------------------------
Type: Personal
Marker: Prisoner
Problem: One of the most missed out markers on a case, searching around for the actual language and client can take time, When a case is received in the Crown Court an interpreter has to be booked for that first hearing. So when the case comes from the Magistrates Court what the language is and what type of hearing it is it's needed to be known earlier on. Without an interpreter, there’s every chance the hearing cannot proceed and the case just doesn’t go through the system
Solution: Mention language and type of hearing earlier on.
Marker: Prisoner
Problem: One of the most missed out markers on a case, searching around for the actual language and client can take time, When a case is received in the Crown Court an interpreter has to be booked for that first hearing. So when the case comes from the Magistrates Court what the language is and what type of hearing it is it's needed to be known earlier on. Without an interpreter, there’s every chance the hearing cannot proceed and the case just doesn’t go through the system
Solution: Mention language and type of hearing earlier on.
-------------------------------------------------------------------------------------------------------------------
Type: Case
Marker: Vulnerable or Intimidated Witness
Problem: Can be relevant to a case, depending on circumstances, cases
may be fast-tracked.
The information is not known until they ring up, if a witness is vulnerable for a number of reasons, age or mental capacity, or the type of offense, the case needs to be listed as a priority. Particularly if that victim is young, the judges will be looking to fast-track it through the system. Results from cases where the Victim is vulnerable or intimidated must have resulted within 24 hours - this involves a tick box on the Exhibit when results are sent to relevant agencies. The marker’s not there, the admin team is hence not putting the marker on the system.
Solution: Add marker Vulnerable or Intimidated Witness
Marker: Vulnerable or Intimidated Witness
Problem: Can be relevant to a case, depending on circumstances, cases
may be fast-tracked.
The information is not known until they ring up, if a witness is vulnerable for a number of reasons, age or mental capacity, or the type of offense, the case needs to be listed as a priority. Particularly if that victim is young, the judges will be looking to fast-track it through the system. Results from cases where the Victim is vulnerable or intimidated must have resulted within 24 hours - this involves a tick box on the Exhibit when results are sent to relevant agencies. The marker’s not there, the admin team is hence not putting the marker on the system.
Solution: Add marker Vulnerable or Intimidated Witness
-------------------------------------------------------------------------------------------------------------------
Type: Personal
Marker: Mental Health
Problem: Not currently a monitoring code in their systems. Court Admin or Clerks might realise this information over the course of a case and add it to the file. This information can follow from hearings sometimes if a Judge Directs a mental health assessment. Some users reported this flagging as being of particular priority because it will help save time in court, and make the court aware that certain assessments need to be in place or affect whether a defendant needs to be produced to a court or not.
Solution: Early detection of this marker need
Marker: Mental Health
Problem: Not currently a monitoring code in their systems. Court Admin or Clerks might realise this information over the course of a case and add it to the file. This information can follow from hearings sometimes if a Judge Directs a mental health assessment. Some users reported this flagging as being of particular priority because it will help save time in court, and make the court aware that certain assessments need to be in place or affect whether a defendant needs to be produced to a court or not.
Solution: Early detection of this marker need
-------------------------------------------------------------------------------------------------------------------
Type: Personal
Marker: Persistent Prolific / Persistent Youth Offenders
Problem: The police decide when the person is a recurring offender; the probation service noted that usually, they know when the person is a recurring offender because they have been in their system already. The court also needs this information as it might impact sentencing and reviewing of the case, typically it's picked up by the judges' order and/or the presence of PNCs on a case.
Solution: Retaining this marker against a defendant would be useful.
Marker: Persistent Prolific / Persistent Youth Offenders
Problem: The police decide when the person is a recurring offender; the probation service noted that usually, they know when the person is a recurring offender because they have been in their system already. The court also needs this information as it might impact sentencing and reviewing of the case, typically it's picked up by the judges' order and/or the presence of PNCs on a case.
Solution: Retaining this marker against a defendant would be useful.
-------------------------------------------------------------------------------------------------------------------
Type: Personal
Marker: Special Measures
Problem: Users found it odd but useful this might be a marker as 'Special measures' are often dealt with and recorded in applications and many
other ways and a record of those measures is kept by several people in several places.
Occasionally a special measures application will be made orally and in these cases, it's more likely that it will be missed.
Special measures that involve setting up a video link do require extra time - this impacts listing activities particularly if a witness changes their mind at the last minute as not all courts have these facilities and they can take a long time to set up with the witness
Solution: Flagging it earlier on special measures are required is essential
Marker: Special Measures
Problem: Users found it odd but useful this might be a marker as 'Special measures' are often dealt with and recorded in applications and many
other ways and a record of those measures is kept by several people in several places.
Occasionally a special measures application will be made orally and in these cases, it's more likely that it will be missed.
Special measures that involve setting up a video link do require extra time - this impacts listing activities particularly if a witness changes their mind at the last minute as not all courts have these facilities and they can take a long time to set up with the witness
Solution: Flagging it earlier on special measures are required is essential
-----------------------------------------------------------------------------------------------------------------
Type: Personal and Case
Marker: Prison Video Link
Problem: London courts indicated that this can change last minute if a defendant "kicks off" when it's time to get on the bus. It's vital because it affects listing activities - only certain courts have the facilities and it requires extra time to be scheduled.
Certain types of hearings require the defendant to appear in person, others do not. Courts said the preference is to conduct things by prison video link where possible.
Solution: marker application and removal need should be triggered by bail granted and the location of the defendant or witness
Marker: Prison Video Link
Problem: London courts indicated that this can change last minute if a defendant "kicks off" when it's time to get on the bus. It's vital because it affects listing activities - only certain courts have the facilities and it requires extra time to be scheduled.
Certain types of hearings require the defendant to appear in person, others do not. Courts said the preference is to conduct things by prison video link where possible.
Solution: marker application and removal need should be triggered by bail granted and the location of the defendant or witness
Markers recived from the police
Stage 1: Before user testing round 1
PROTOTYPE: UX TESTING
1. Scenario one:
Task: identify the case and defendant makers on this case detail page and remove case marker youth.
Task: identify the case and defendant makers on this case detail page and remove case marker youth.
On this page could you point to the case and defendant marker?
What does the case marker mean to you on this case detail Page?
Which one would you see as the more important marker?
Edit the case marker by removing the youth marker
What does the case Marker page mean to you?
Please remove that youth marker and save your selection.
Now that you're back to the case detail page what do you notice?
What does the case Marker page mean to you?
Please remove that youth marker and save your selection.
Now that you're back to the case detail page what do you notice?
2. Scenario two:
For the scenario, we are going to find out which option is more convenient for you. We are going to add a defendant marker for a Spanish interpreter required whose dialect is Catalan.
We are also going to add a defendant marker for special needs where a wheelchair is required. This can be done in two ways.
By adding this information in the marker level which will be your test A2. Or by adding the marker first then scrolling down and finding the special-needs section and feeling the details there.
For the scenario, we are going to find out which option is more convenient for you. We are going to add a defendant marker for a Spanish interpreter required whose dialect is Catalan.
We are also going to add a defendant marker for special needs where a wheelchair is required. This can be done in two ways.
By adding this information in the marker level which will be your test A2. Or by adding the marker first then scrolling down and finding the special-needs section and feeling the details there.
Test A - which defendant does not have a marker against their name?
What do the case markers say?
How will you go about editing the defendants' markers?
Next Page – is it clear to you how to change the markers? What will you click on?
Next page - Find the markers section interpreter and special needs.
What do the case markers say?
How will you go about editing the defendants' markers?
Next Page – is it clear to you how to change the markers? What will you click on?
Next page - Find the markers section interpreter and special needs.
Save the page
Now that you're back on the case detail page can you spot of the marker for Edward Harrison Was this easy to spot?
Now that you're back on the case detail page can you spot of the marker for Edward Harrison Was this easy to spot?
Test B- spot the defendant who has no defendant markers. Can you spot the case markers?
Next page click on the change link to add markers
Next page click on the change link to add markers
Next Page spot the defendant markers area
and select the interpreter needed and Special-needs marker they will pollute by themselves.
and select the interpreter needed and Special-needs marker they will pollute by themselves.
Now find a special-needs area and fill in the requirements -they will populate automatically Save and return to the case detail page. Can you spot the update?
Now which process was simpler for you test A or test B?
What did you like about your choice? What difficulties did you face about the choice you did not like?
What did you like about your choice? What difficulties did you face about the choice you did not like?
3. On this unallocated hearing list- please spot Teegan Smith and 2 other defendants. Click on allocate.
On dispute can you differentiate the defendants? WHICH defendants have markers? Can you spot the CASE marker? Would it be helpful to have A layout like this for you?
On dispute can you differentiate the defendants? WHICH defendants have markers? Can you spot the CASE marker? Would it be helpful to have A layout like this for you?
4. On this manager in screen spotted the defendant and case markers. a. Which market is missing?
b. Do you think the case marker locations are in the right place?
c. What would you do to add a case marker?
b. Do you think the case marker locations are in the right place?
c. What would you do to add a case marker?
d. Next page - added a domestic violence marker and save the page e. Next Page –can you see the domestic market being added
5. On this hearing list spot Carl Duran and one other defendant.
which defendant has a marker against their name?
Is that clear?
The defendant Marker Youth against John Smith
Find a defendant marker location and remove the marker. After savings return to the previous page.
Can you spot that the marker has been removed
Are both markup placements in an ideal place?
Stage 2: Few iterations after user testing feedback and feedback from all stakeholders and teams.
Challenges:
- Explaining to the stakeholders and BPOs why the old designs will not work from a user experience perspective.
- BPOs expressed what the users needed and expressed that user research was not needed. Had to go to the right people to get permission for research and explaining was needed to the BPOs by higher authorities.
- Gaining knowledge of markers the police use and how they get translated on the common platform.- Communicating with other UX designers, BAs, and developers in the team who are working on the same screens but other journeys and keeping track of the progress of those screens and comparing notes on a daily basis, and keeping them informed.
- Keeping track of fellow interaction designers' design progress on different parts of the common platform and how that might affect the designs I am working on. I made it a point to attend the demos and invited them to mine also I kept them in the loop of what I was doing and how that might affect their designs.
Learnings and takeaways:
For better user requirements more participants are needed for initial research and testing even if there are people on the team who have years of experience in the subject.
Accessibility review is key for the success of such projects
Gained better accessibility knowledge and how to test good accessibility
There was a constant tendency by the team at-large to convert a requirements workshop into a design-by-committee project, where the entire team started designing a page based on all designs. To avoid these long and unproductive confusing sessions. I devised a few changes to the process I took more control over the sessions by outlining the agenda and started to put bullet points on the screen or board instead of bringing up old designs and encouraging designing the page. Before the sessions, I stipulated what we were going to discuss and the duration of the sessions.